为什么推荐消费型定期防癌险:
对于老年人来说,保障杠杆高,而且保费便宜,用最小的支出保障最易发生的癌症风险。适合大多数收入层次的家庭。
两款消费型定期老年防癌险推荐

注:
1、“额外”指原位癌的赔付不影响癌症保额,不涉及合同外额外的利益。
2、常见的原位癌有皮肤原位癌、子宫颈原位癌、胃原位癌、直肠原位癌、乳腺导管内癌、乳房小叶间原位癌
就两款产品相比:
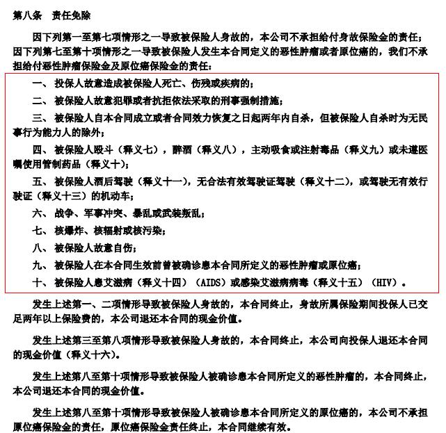
【阳光健康随e保(长青版)恶性肿瘤保障计划】
优势:
1、交费期间、保险期间更多选择,特别是保险期间可以选择20年、至85周岁。
2、投保较简单,无需体检,只需填写健康告知。
3、保费便宜,由于是线上销售,无中间环节,保费低、性价比高。
4、免责条款仅3条。

5、如果在180天的观察期过后被同时诊断出患了原位癌和癌症,可以同时获得原位癌保险金和恶性肿瘤保险金的给付。
6、由于是线上投保,所以无需父母签字,免去了有些不识字的麻烦。
不足:
1、最高保额只能到10万元。
2、投保B款,等待期内发生原位癌,合同即终止。不过等待期后发生原位癌除了赔付之外,合同还是继续有效的。
3、原位癌赔付比例比尊养无忧低。
4、被保险人如果在其他商业保险公司投保过含恶性肿瘤保险责任的险种,将不能投保此款产品。
5、不含身故责任,非条款保障范围内情况导致的身故,无法得到赔偿。
【富德生命尊养无忧老年防癌疾病保险】
优势:
1、保额最高可保至100万元,这应该是市面上保额做得最高老年防癌险产品了。
2、30万以下免体检。
3、最高可续保至100岁,5年交最高可续保至100周岁,10年交最高可续保至90周岁。
4、原位癌额外给付比例高达40%,应该是同类产品中赔付比例最高的了。以30万保额为例,被保险人患原位癌在赔付12万之后,合同继续有效,依然有30万的恶性肿瘤保障。
5、包含身故责任,若发生免责条款之外的身故,还能拿回保费。
不足:
1、保险期间只有一个10年期可以选择,按照目前的医疗条件和生活质量,人的生命年龄越来越长,若想要继续获得保障,还要进行续保。
无忧续保:若保险期内没有发生保险金给付,被保险人可以申请续保,保险公司不得因被保险人的健康、职业、收入状况变更而拒绝续保。续保必须在保险期间届满前60日内向保险公司提出续保合同的书面申请。
2、免责条款10条。

3、对于同时确诊患恶性肿瘤和原位癌,且均符合保险金给付条件的,按恶性肿瘤给付保险金,不再给付原位癌保险金。
【购买建议】
消费型定期防癌险只保障一段时间,如10年、20年,满期没有发生理赔,保费没有返还。但是这类产品保费便宜、保障高,非常适合为老年人做保障方案。因为保费不贵,所以适合对保险预算比较有限的家庭。
关于以上两款产品,预算比较不足的建议投保阳光,保费更便宜。预算足,想保高保额的,建议选择尊养无忧。
最后老年人在购买健康险产品时,一定要注意仔细查看健康告知,做到如实告知,如果带病投保、故意隐瞒,后续理赔可能会存在纠纷。



